彈簧管式壓力表故障排除經驗分享
針對彈簧管式壓力表在抬;修中存在故障判斷難、調修效率低的問題,筆者根據自己多年實際維修經驗,總結匯總了彈簧管壓力表 的故障現象及排除方法,為提高故障判斷準確率和調修效率提供經驗共享。
我單位系國防非金屬材料科研與生產為主業的科研單位,壓力表 大量的運用于所有項目研發和生產過程中,不完全統計各類壓力表總 計近千件,每年的強檢壓力表的檢定工作以及部室送來的許多非強檢 故障表維修工作量巨大,因此正確選擇和使用壓力表以及快速故障排 除尤其重要,既為單位節約成本,又確保科研生產的安全運行。筆者根 據自己多年實際維修經驗,總結匯總了彈簧管壓力表的故障現象及排 除方法,為提高故障判斷準確率和調修效率提供經驗共享。
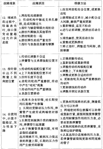
常見故障判斷及調修方法:
彈簧管式壓力表在使用中,由于振動、腐蝕、磨損、變形、灰塵、油 污等多種原因,使其計量性能發生變化、損傷精度、產生超差,故障形 式繁多,通常帶有多種故障并存,相互影響,故障分析判斷技術是調修 處理的基礎,技術水平高低直接關系工作效率的髙低。筆者在多年的 工作中對故障判斷及調修方法進行了匯總,詳見下表。



判斷方法概括地講就是先進行外觀初判,再上校驗臺校驗,其核心 是在壓力加載和減載過程中,觀察指針的行走規律、示值超差情況,綜 合分析判斷,按一定程序調修,同時需要經常性對檢定中常見的故障 現象進行統計分析,盡可能減少拆裝次數,提高檢修工作效率。


